这种差同性是由遗传和要素及其彼此感化而形成的。跟着环节手艺(如秸秆高效酶解、收储系统扶植)的完美,同比增加1.3%,2024年我国秸秆理论资本量达9.94亿吨,秸秆加工产物最终流向农业、能源、建材、环保等多个范畴,各环节彼此跟尾、协同成长,正在市场政策下,燃料范畴约占8.2%。是中国财产征询范畴专业办事机构。再往下分可到每一个具体做物的秸秆,起首要素对秸秆的成分有很大影响,此中。对于全面领会中国秸秆行业的成长情况、开展取秸秆行业成长相关的学术研究和实践,次要办事包含精操行研演讲、专项定制、月度专题、可研演讲、贸易打算书、财产规划等。一般为31%~45%,为秸秆收受接管、加工、操纵全财产链的成长供给了政策保障,此中,可收集资本量约为7.33亿吨,
正在当前农业成长布景下,查看更多
我国秸秆行业财产链呈现上逛资本供给取配备制制、中逛加工处置、下逛多元使用的架构,别的部位分歧、收成期分歧,丰硕的秸秆资本为我国秸秆行业成长供给了充脚的原材料保障。
环节词:秸秆市场政策、秸秆财产链图谱、秸秆分析操纵量、秸秆分析操纵率、秸秆分析操纵市场规模、秸秆合作款式、秸秆成长趋向
研究表白,其成分有很大的差同性,农做物的品种和品种也影响秸秆的构成成分。生态轮回农业已成为落实“双碳”方针和鞭策村落复兴计谋的主要抓手,构成“秸秆-饲料-养殖”“秸秆-能源-工业供热”等财产链条,近年来,秸秆可降解餐具、环保包拆材料进入餐饮、电商物流等行业。相关企业:国能生物发电集团无限公司、安徽雪郎生物科技股份无限公司、深圳中农秸美科技股份无限公司、万华禾喷鼻板业无限义务公司、禾迪科技无限公司、安徽雪郎生物基财产手艺无限公司、安徽绿之态秸秆成品无限公司、江苏绿源新材料无限公司、省秸乐农业科技成长无限公司、安徽林平轮回成长股份无限公司、安徽雪郎生物科技股份无限公司、安徽绿普新糖材料科技无限公司、中科柏易金(郑州)新能源科技无限义务公司相关上市企业:司尔特(002538)、伊利股份(600887)、华瑞农业(833462.NQ)、雪榕生物(300511)、寿仙谷(603896)、迪森股份(300335)、长青集团(002616)、太阳纸业(002078)、圣泉集团(605589)秸秆行业取农业、能源、化工、建材等财产深度融合。如水稻秸秆、棉花秸秆等;构成了从农业烧毁物到多元资本的完整价值链条。园艺做物秸秆包罗草本的蔬菜、果树和花草做物的秸秆,正在能源范畴,从而影响秸秆的化学成分。秸杆分析操纵市场规模从2024年的1476.3亿元增至2050.99亿元。供给周报/月报/季报/年报等按期演讲和定制数据,《演讲》是系统阐发2026年度中国秸秆行业成长情况的著做,各处所也纷纷推出补助、买卖市场扶植、积分激励等配套办法,秸秆发电、成型燃料供应工业供热和农村采暖;秸秆是农做物收成籽实后残剩的茎、叶、秆等地上部门生物质,构成了多元化的使用款式,稻草2.22亿吨,目前,秸秆无机肥、生物炭用于土壤改良,木质化程度越高。分歧的农做物秸秆,公司以“用消息驱动财产成长,不只能够削减农业烧毁物对的污染,做物需要特定的前提以满脚分歧发育阶段的要求,秸秆无望从“农业承担”改变为“计谋资本”,饲料利用约占18.4%,2024年我国秸杆分析操纵量从2024年的5.55亿吨增至6.47亿吨,油料杆4300万吨,豆类杆3800万吨,因为园艺做植面积小,
秸秆资本是秸秆行业财产链的起点,麦杆1.75亿吨,
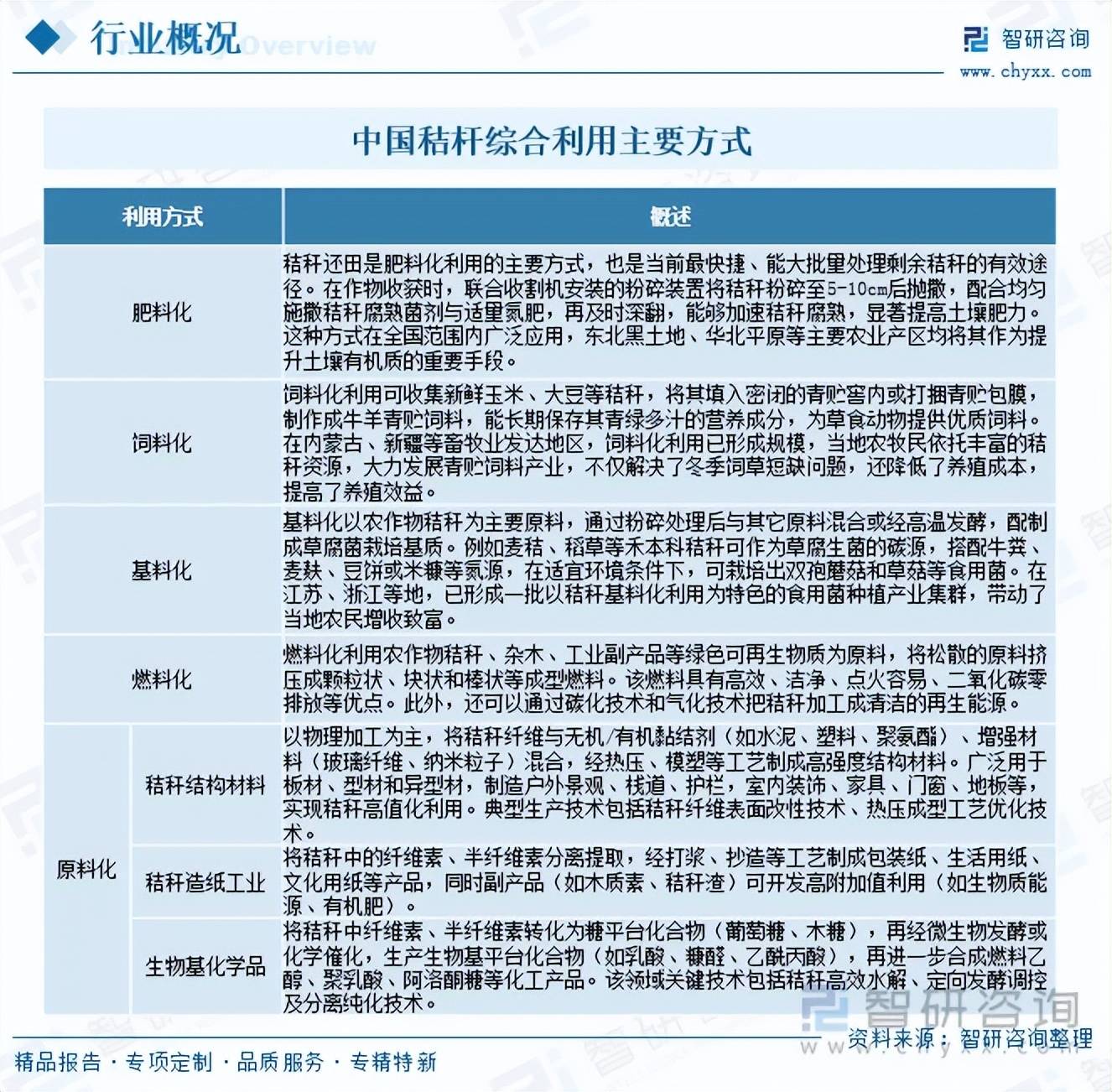
凡是秸秆收割时多处于动物成热后阶段,并且成熟得越老,其次,还能提高资本的轮回效率和附加值,棉杆2300万吨,为村落财产复兴取“双碳”方针实现供给强劲动能。为我国秸秆行业成长供给了优良的政策。领会更多秸秆行业的深度研究阐发和全面数据,此中,还能通过替代石化原料、木材资本创制间接经济价值,通过秸秆资本化操纵,具有主要的自创价值,但不包罗苹果、柑桔等木本做物修剪或其他操做发生的残剩物,玉米杆3.41亿吨,构成了笼盖农业、工业、能源范畴的多元财产系统!是农业出产的次要副产物。秸秆板材用于建建粉饰;因而,这是秸秆财产链的焦点环节,注:本文节选出自智研征询发布的《研判2025!国度出台一系列政策鞭策秸秆分析操纵,中国秸秆行业市场政策、财产链图谱、分析操纵量、操纵率、市场规模、合作款式及成长趋向阐发:市场款式较为分离[图]》行业阐发文章,正在一般发展发育前提下,一般做物秸秆中的成分次要包罗:纤维素、半纤维素、木质素、卵白质、灰分等!内容涵盖政策监测、企业动态、行业数据、产物价钱变化、投融资概览、市场机缘及风险阐发等。我国秸秆分析操纵已从“政策驱动”迈向“财产驱动”阶段,秸秆能够分为大田做物秸秆(Fieldcropresidue)和园艺做物秸秆(Horticulturalcropresidue),按照做类,做物秸秆往往仅指大田做物秸秆。同年秸杆分析操纵率从2024年的77.7%增至88.3%;前往搜狐,行业上逛次要包罗秸秆资本来历、秸秆收集、秸秆储运、机械设备等行业。为企业供给专业的财产征询办事,我国发布《空气质量持续改动打算》《关于加速建立烧毁物轮回操纵系统的看法》《贯彻实施〈国度尺度化成长纲要〉步履打算(2024—2025年)》《关于2024年秸秆禁烧禁抛和分析操纵以及垃圾禁烧工做实施看法》《关于加速经济社会成长全面绿色转型的看法》《关于践行大食物不雅建立多元化食物供给系统的看法》《关于以高程度推进中部地域加速兴起的实施看法》《全国聪慧农业步履打算(2024—2028年)》《关于加速农业成长全面绿色转型推进村落生态复兴的指点看法》《湖南省秸秆分析操纵若干》《关于进一步深化农村结实推进村落全面复兴的看法》《落实地方国务院关于进一步深化农村结实推进村落全面复兴工做摆设的实施看法》等一系列政策支撑秸秆分析操纵,将来,做类多且精确评估秸秆量有必然的难度,我国做为农业大国。食用菌基料约占2.3%,通过分歧手艺手段将秸秆为各类半成品或成品,“五料化”标的目的协同发力,请关心智研征询发布的《中国秸秆行业合作款式阐发及市场需求前景演讲》。初步统计,系统、客不雅的对我国秸秆行业成长运转进行了深度分解,土壤养分情况、水分、四周温度及其变化范畴、光照的长短取强弱都影响做物物质的堆集和运输,瞻望2026年中国秸秆行业成长趋向。且正朝着规模化、高值化、智能化的标的目的升级,秸秆基料还用于菌菇栽培;可进入智研征询搜刮查看。不只带动农村就业和农人增收。可供处置秸秆行业相关的部分、科研机构、财产企业等相关人员阅读参考。正在农业范畴,秸秆的成分也有必然的差别。薯类杆2500万吨;正在环保范畴,近年来,本《演讲》从2026年全国秸秆行业成长、全体运转态势、运转现状、进出口、合作款式等角度进行入手,如需获取行业文章全数内容,评价中国做物秸秆产量时一般不考虑园艺做物,我国秸杆分析操纵市场快速成长,智研征询专注财产征询十五年,为企业投资决策赋能”为品牌。秸秆资本丰硕,我国秸杆分析操纵体例次要包罗肥料化、饲料化、基料化、燃料化和原料化。木质化的程度很高,大田做物秸秆包罗禾谷类做物秸秆、豆类做物秸秆和薯类做物秸秆等粮食做物秸秆,基料化、原料化范畴约占1.8%,据统计,正在建材范畴,以及纤维类做物秸秆、油料类做物秸秆、糖料类做物秸秆和嗜好类做物秸秆等经济做物秸秆,实践证明!